27
2021-08
膀胱癌是起源于膀胱尿路上皮的恶性肿瘤,占我国泌尿生殖系肿瘤发病率的第一位。主要包括尿路上皮(移行细胞)癌、鳞状细胞癌和腺癌,其中,膀胱尿路上皮癌最为常见,占膀胱癌的90%以上。根据肿瘤侵犯膀胱的深度和预后特点,临床上将膀胱癌分为非肌层浸润性膀胱癌(non-muscle-invasive urothelial cancer, NMIBC)和肌层浸润性膀胱癌(muscle-invasive urothelial cancer, MIBC),其中又以NMIBC为主要类型,通常具有相对较好的预后。 据报道,膀胱癌的发病率为6.6/10万,男性的发病率为女性的3~4倍,膀胱癌易转移、易复发、治疗手段有限,其中晚期膀胱癌患者的长期生存率很低,大约仅有5%的转移性膀胱癌患者存活5年或更长时间。 膀胱癌的治疗是一直存在的临床难题,近30年来,膀胱癌的治疗实际上没有太多的进展,主要的手段为手术和以铂类为基础的化疗。铂类为基础的化疗是晚期患者的治疗首选,临床反应率约为50%,但治疗后患者会出现耐药的问题,肿瘤进展后没有很好的治疗方法。但是膀胱癌目前还没有得到深入的研究,而且很少有能客观反映膀胱癌生物学特性的实验模型。 美国哥伦比亚大学和纪念斯隆凯特琳癌症中心合作成功建立了膀胱癌的类器官模型,相关研究结果发表在2018年4月5日的Cell期刊上,文章题目为Tumor Evolution and Drug Response in Patient-Derived Organoid Models of Bladder Cancer,截至目前已经有超过222篇SCI文章引用,这篇膀胱癌类器官高引文献对于膀胱癌类器官重要问题进行了深度阐述,现在对文章的重点进行解读: 文章阐述的重点如下 01 患者来源的膀胱癌类器官生物样本库 02 膀胱癌类器官概括了原发肿瘤的组织病理和分子谱特征 03 膀胱癌类器官在培养和异种移植中出现克隆进化 04 膀胱癌类器官、异种移植的药物反应 文章图像概述 注: PDO:Patient Derived Organoid, 患者来源的类器官 PDOX:Patient-Derived Organoid Xenograft, PDO原位异种移植 PDXO:Patient-Derived Organoid Xenograft Organoid, 异种移植来源的类器官 PDOX与PDXO可以实现相互转化 重点内容一 患者来源的膀胱癌类器官生物样本库 膀胱癌类器官生物样本库细节 1. 成功利用16名膀胱癌患者新鲜的TUR样本构建了22例类器官,其中有3名患者在化疗前后均建立了类器官; 2.患者类型包括非肌肉浸润性膀胱癌和肌肉浸润性膀胱癌,其中男性患者2/3,女性患者约1/3。 膀胱癌类器官生物样本库作用 1. 膀胱癌类器官生物库作为膀胱癌样本的活体库,可代表建立类器官的膀胱癌总体患者群体; 2. 非肌肉浸润性膀胱癌与肌肉浸润性膀胱癌具有不同的分子特征,也导致其不同临床结局,建立非肌肉浸润性和肌肉浸润性膀胱癌的模型,以阐明复发的体细胞突变的生物学功能及其在介导转化和促进疾病进展方面的作用,以此作为制定合理治疗策略的方向; 3. 膀胱癌类器官库可以帮助加深对膀胱癌基因组学的研究,尤其对于复发性膀胱癌患者的类器官样本,为研究原发性实体瘤的肿瘤演变和药物反应提供了一个极好的模型以及肿瘤对药物治疗的反应原理和耐药机制的研究。 重点内容二 膀胱癌类器官概括了原发肿瘤的组织病理 和分子谱特征 对类器官石蜡切片及其对应的原发肿瘤组织进行HE染色,显示二者组织病理特征高度一致。

研究通过MSK-IMPACT平台进行靶向测序,对体细胞突变以及DNA拷贝数进行检测,了解膀胱癌类器官模型的基因组特性。分析结果确定膀胱癌类器官与原发肿瘤的突变谱高度一致,重要的是,类器官突变谱与原发肿瘤高度一致,囊括了人类膀胱癌中大多数常见的基因组改变,详见下图。 重点内容三 膀胱癌类器官在培养和异种移植中出现克隆进化 通过进行相似深度测序比较它们的突变谱来评估类器官以及PDO原位异种移植和异种移植来源的类器官在培养中的遗传稳定性。单个来源的样品之间的突变谱非常相似,肿瘤的绝大部分基因型保持稳定,但在连续传代培养和/或移植或从移植中构建类器官过程中会丢失或获得了部分突变。在分析每个来源的克隆组成后,发现保留了躯干突变,但可能会获得或丢失亚克隆突变。因此,许多类器官在连续传代以及随后的异种移植和/或类器官重建过程中表现出克隆演化(clonal evolution),克隆演化是随着时间推移肿瘤产生遗传变化的现象,它是肿瘤进展和发生耐药的一个主要促进因素。 为了更好地阐明肿瘤内异质性导致培养中克隆演化,我们对来自五个独立类器官来源的24份样本进行了全外显子组测序。外显子测序结果与靶向外显子测序结果高度相似,同一来源的不同样本的突变谱高度相似,不同膀胱癌类型的来源的样本总体突变负荷也具有相似性。此外进行系统发育分析揭示了类器官以及PDO原位异种移植和异种移植来源的类器官的线性和分支肿瘤进化模式。然而,肿瘤演化的程度因系而异。因此,这些结果表明,即使在没有药物治疗的情况下,膀胱类器官培养中也会发生肿瘤演化,并且克隆演化的模式类似于体内复发性膀胱癌。

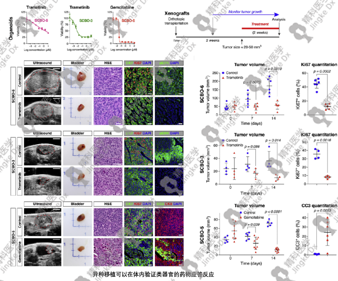
重点内容四 膀胱癌类器官、异种移植的药物反应 为探讨类器官评价药物疗效的临床前模型的应用,进行剂量滴定分析来药物对于类器官效果,药物是根据其在膀胱癌治疗中的临床相关性来选择的,包括标准治疗和在临床试验中测试研究的药物。 结果表明 01 类器官中的药物反应可以反映其亲本肿瘤的药物反应,尤其是复发患者的类器官中的药物反应可能反映了治疗失败导致其亲本肿瘤药物反应的变化; 02 类器官的分子谱与药物反应密切相关,可以预测药物的附加反应,有助于发现潜在的组合疗法; 03 异种移植可以在体内(非人体)验证类器官的药物应答反应。 文章小结与展望 文章描述了一个由患者来源的膀胱癌类器官生物样本库,它概括了人类非肌肉浸润性和肌肉浸润性膀胱癌的组织病理学和分子谱特征。类器官保留了原发肿瘤的异质性,并在传代培养和异种移植过程中出现克隆进化。通过患者在疾病复发前后获得的活检样本,可以有效地建立类器官,这些来自复发性膀胱癌患者的类器官为研究原发实体肿瘤的肿瘤演化和药物反应提供了一个很好的模型系统,用以阐明复发的体细胞突变的生物学功能及其在介导转化和促进疾病进展方面的作用。此外类器官可与原位异种移植高效地进行转换,发挥不同模型的特定实验优势。对膀胱肿瘤器官的药物反应分析表明,分子突变谱与治疗抗性变化相关,并且可以通过体内异种移植来验证药物的特异性反应。 整个研究表明,患者来源的膀胱肿瘤类器官代表了一个准确的模型系统,在肿瘤精准医学的背景下,患者的膀胱癌类器官是研究肿瘤演化和治疗反应的可靠模型。 通过在类器官筛选鉴定出的药物可以在类器官的异种移植中得到验证,并且原则上可以用于指导膀胱内治疗。文章作者指出,下一步必须进行“联合”(肿瘤类器官与患者)临床试验,以确定患者来源的膀胱肿瘤类器官对药物治疗的反应是否能概括患者对体内相同治疗的反应,证实类器官在预测肿瘤临床药敏方面的作用。 精科类器官 精科医学立志成为中国类器官技术转化先行者,积极推动类器官技术的应用与转化,完备而成熟的实验技术体系可完成肿瘤类器官药敏检测和类器官相关科研服务。 目前已成功培养出肺癌、乳腺癌、肝癌、胃癌、结直肠癌、胰腺癌、前列腺癌、肾癌、喉鳞癌、下咽癌、甲状腺癌、骨肉瘤、骨巨细胞瘤、尤文肉瘤等20余种类器官,成功率高达95%,尤其对于穿刺、活检以及脑脊液等微量样本具有显著的微量建模技术优势。 在肿瘤类器官领域已和多家高校、科研院所、医院开展合作研究,申请、参与课题达千万级别。已在类器官鉴定、类器官建模、药敏检测、类器官共培养、生物样本库等多个技术方向上有所突破,已建立实验室标准。 解读文献信息:Lee SH, Hu W, Matulay JT, et al. Tumor Evolution and Drug Response in Patient-Derived Organoid Models of Bladder Cancer.Cell.2018;173(2):515-528.e17. doi:10.1016/j.cell.2018.03.017
